邢台宁晋县2025年公开招聘幼儿教师公告

为加强我县学前教育教师队伍建设,解决幼儿园教师紧缺问题,现面向社会公开招聘幼儿教师(人事代理)50名。具体公告如下:

一、招聘原则

坚持德才兼备,贯彻民主、公开、竞争、择优的原则,实行公开招聘,在考试、考察的基础上择优聘用。

二、招聘岗位及条件

(一)应聘人员应具备以下基本条件:

1、具有中华人民共和国国籍,遵守宪法和法律,具有良好的品行和职业道德;

2、年龄18周岁以上、35周岁以下(1989年10月27日至2007年10月27日期间出生);博士研究生、退役军人年龄可放宽至40周岁(1984年10月27日及以后出生);

3、具有与招聘岗位要求相适应的学历、专业和其他资格条件(详见招聘岗位条件表要求);

4、身体健康,适应岗位要求。

(二)招聘岗位具体条件:

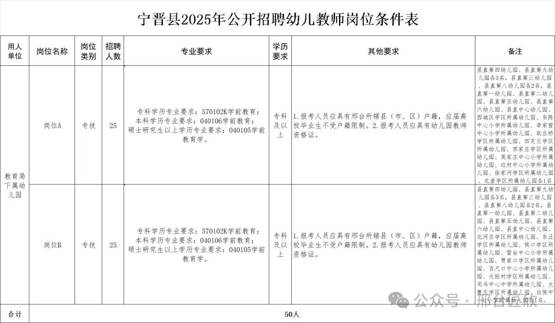
1、具体招聘人数和岗位条件详见《宁晋县2025年公开招聘幼儿教师岗位条件表》,其中专业名称及代码可参考教育部《普通高等学校高等职业教育(专科)专业目录》、《普通高等学校本科专业目录》、《研究生教育学科专业目录》以及中国研究生招生信息网等。国家对专业归类有过调整、专业名称或代码有所变更的,与所设专业属前后衔接关系的专业,视为同一专业。留学回国人员和其他海外、外国学历学位获得者的专业名称与招聘岗位要求专业名称不完全一致,但所学专业课程与招聘岗位专业课程大部分相同,且符合该岗位所需要的其他条件的,也可报考该招聘岗位。

2、学历低限:岗位信息表中所要求的学历为报考人员符合报名条件的最低学历要求。符合学历低限岗位条件要求但取得更高学历的,可以以符合岗位要求的学历条件报考。

3、严格落实教师资格准入制度,应聘人员须有与报考岗位要求相适应的教师资格证(以岗位信息表为准)。

4、岗位条件表中“应届高校毕业生”,包括以下人员:

(1)国家统一招生的2024、2025年普通高校毕业生择业期内未落实工作单位,其档案、组织关系仍保留在原毕业学校,或保留在各级毕业生就业主管部门(毕业生就业指导服务中心)、各级人才交流服务机构和各级公共就业服务机构的毕业生。

(2)参加“服务基层项目”前无工作经历,服务期满且考核合格后2年内未落实工作单位的人员。

(3)普通高等院校在校生或毕业当年入伍,退役后(含复学毕业)2年内未落实工作单位的退役士兵。

(4)2024、2025年取得国(境)外学位并完成教育部门学历认证且未落实工作单位的留学回国人员。

5、涉及到年龄、学历等报考条件需要确定时间的,计算日期截止到报名开始之日。

(三)以下人员不在报考范围:

1、现役军人;

2、试用期内的公务员和事业单位工作人员;

3、在读的全日制普通类高校学生;

4、未满最低服务年限或未满约定服务期限的人员;

5、未经本单位及其主管部门同意报考的公务员和事业单位工作人员。

(四)有下列情形之一者,不得报名:

1、曾因犯罪受过刑事处罚人员、被开除中国共产党党籍的人员、被开除公职的人员、被依法列为失信联合惩戒对象的人员;

2、法律法规规定不得招聘为事业单位工作人员的其他情形人员。

(五)公开招聘工作实行回避制度

应聘人员不得报考聘用后即构成回避关系的招聘岗位。回避关系包括《事业单位人事管理回避规定》第六条和《河北省事业单位公开招聘工作人员暂行办法》第四十一条所列情形。

三、招聘程序

(一)网上报名和资格初审

1、报名办法:采取网上报名、资格初审、网上交费、网上打印准考证的方式进行。

2、报名网站:宁晋县人事考试网( http://60.6.227.159:81)。

3、报名时间:2025年10月27日9:00至10月31日17:00。

交费时间:2025年10月27日9:00至11月1日17:00。

4、网上报名、初审、交费、打印准考证的基本流程:

(1)报名前,须完全了解本次招聘政策和应聘岗位条件,认真阅读本公告,按照步骤进行具体操作。

(2)网上报名实行严格的自律机制,必须承诺履行《诚信承诺书》,对提交审核的报名信息的真实性负责,在资格审核时,凡发现网上填报的信息与实际情况不一致的,取消应聘资格。

(3)网上报名须用有效的二代《居民身份证》注册用户,使用手机号、身份证号、报名号,通过密码登录报名系统。考生登录后分为六步完成报名:1.报名须知,2.填写报名信息,3.选择岗位,4.诚信考试承诺书,5.审核,6.缴费。

(4)报名时规范填写或选择表项,上传的电子照片要符合要求,否则将被报名系统自动拒绝。

(5)考生“提交审核”后,报考信息将被锁定,在未反馈审核结果前不能修改。工作人员会按照招聘岗位条件进行资格审核,一般情况下,48小时内会在报名系统上回复审核结果。“审核未过”的,可根据提示的未过原因,修改信息并重新提交审核;“审核通过”的,不能再修改,进入交费程序。缴费成功后,请返回报名系统查看报名状态,确保成功报名。请考生尽量不要选择最后时刻报名,以免因报考条件不符或填报信息不完整等原因“审核未过”而错失报考机会。

(6)考生务必牢记报名和交费截止时间、打印笔试准考证时间、笔试时间等重要时间信息。凡是在规定时间未完成相关操作的,将被视为自动放弃。同时,报名和考试期间务必保管好个人的证件和信息,因个人原因造成丢失、被他人盗用和信息被恶意篡改而影响报名和考试的,责任自负。

(7)报名交费只能通过网上支付,报名考务费每人100元。

5、报名考务费减免对象和办法:脱贫户和监测对象家庭人员及城乡低保家庭的考生,先在网上缴费,待拟聘人员公示后七个工作日内审核并办理减免报名考务费用手续。具体办理要求:脱贫户和监测对象家庭的考生将本人身份证(正反面)和当地县(市、区)农业农村局出具的贫困证明或经当地农业农村局盖章的扶贫手册拍摄为照片格式(含本人信息页),城乡低保家庭的考生将本人身份证(正反面)和其家庭所在地的县(市、区)民政部门出具的享受最低生活保障的证明或低保证拍摄为照片格式(含本人信息页),笔试结束后三个工作日内发送至电子邮箱:njrsjgbk@163.com。经审核符合减免的,报名考务费将于审核结束后15个工作日内原途径返还至缴费账户。

6、开考比例:岗位报考人数与招聘人数的比例原则上不低于3:1,报考人数达不到开考比例的,经招聘工作领导小组研究,可适当降低开考比例,降低比例后仍达不到开考条件的,可予以调整招聘计划。

(二)考试

考试采取笔试、面试相结合的办法进行。

1、笔试

(1)打印笔试准考证时间:2025年11月5日9:00至11月8日9:00。

笔试时间:2025年11月8日。

笔试具体时间、地点及有关要求详见笔试准考证。

应聘人员按照准考证上确定的考试时间、地点、考场参加考试时,必须同时携带笔试准考证上要求的所有相关证件材料,缺少证件材料的考生不得参加考试。

(2)笔试方式及测试内容。笔试采取闭卷考试的方式,考试时间为120分钟,满分为100分,主要测试教育学、教育心理学和学前教育等知识。

本次考试不指定考试辅导用书,不举办也不委托任何机构或个人举办考试辅导培训班。目前社会上出现的假借事业单位招聘考试命题组、专门培训机构等名义举办的辅导班、辅导网站或发行的出版物等,均与本次考试无关。敬请广大应聘者提高警惕,切勿上当受骗。

(3)笔试成绩查询。笔试成绩在宁晋县人事考试网发布,考生可登录网站进行查询。笔试设定最低控制分数线,由招聘领导小组根据招聘计划、笔试成绩等情况综合确定,达不到笔试最低控制分数线的,不得进入资格复审环节。

2、资格复审

面试前,由招聘办公室对参加面试人员进行资格复审,资格复审人员按岗位招聘计划不高于1.5:1的比例和报考岗位笔试成绩高低确定。比例内笔试成绩末位并列者,同时进入资格复审。

资格复审时间地点另行公告。

参加资格复审人员应按照招聘岗位条件,携带本人有效的身份证、毕业证、笔试准考证、教师资格证、《教育部学历证书电子注册备案表》(登录中国高等教育学生信息网http://www.chsi.com.cn下载)等相关材料的原件及复印件到指定地点进行资格复审。国外留学生须出具教育部留学服务中心提供的学历认证书。2024、2025年应届高校毕业生需提供档案存放证明。

经审查网上报名时填报信息不实或与应聘条件不符的考生,取消其应聘资格,对严重弄虚作假行为要追究责任。

3、面试

(1)进入面试的考生需登录网上报名系统自行打印面试通知单。

打印面试通知单时间:另行公告。

面试具体时间、地点及要求详见面试通知单。

(2)面试方式

面试采用结构化面试方式进行。面试实行百分制,当场打分,面试成绩采用“体操打分”方法,去掉一个最高分和一个最低分,其他分数的平均分为面试成绩,面试结束后当场公布面试成绩。面试合格分数线为70分,低于70分者为不合格,不得进入体检、考察环节。

(3)总成绩计算办法

总成绩(保留2位小数)=笔试成绩×50%+面试成绩×50%。

(三)考察、体检

根据招聘人数与考生1:1的比例按总成绩由高到低的顺序确定进入考察、体检人选。比例内末位总成绩出现并列的,依次按以下顺序确定进入考察、体检人选:1.面试成绩高者;2.烈士子女或配偶;3.退役大学生士兵;4.学历、学位较高者;5.具有基层工作经历或基层工作经历较长者;6.年龄较小者。

由招聘工作办公室对其个人档案材料、思想政治表现、道德品质、业务能力、工作实绩等情况进行考察,并对个人档案材料及相关证件的真实性进行审查。

考察合格的进入体检程序,体检项目及标准参照《关于修订〈公务员录用体检通用标准(试行)〉及〈公务员录用体检操作手册(试行)〉有关内容的通知》(人社部发〔2016〕140号)有关规定执行,体检费用由考生个人承担。

体检时间及地点另行公告。

(四)公示

经考试、体检、考察合格的考生,确定为拟聘人选,在“宁晋县人事考试网”进行公示,公示期为5个工作日。对公示反映存在问题影响聘用的,取消其拟聘资格。公示期满后,符合聘用条件的,确定为聘用对象。资格复审、考察、体检、公示过程中,出现放弃或条件不符者,按照报考岗位总成绩(资格复审按照笔试成绩)由高到低依次递补。

(五)聘用及相关待遇

本次招聘人员实行人事代理,签订聘用合同,合同期限三年,合同期满后经用人单位和本人同意可以续签。拟聘的幼儿园教师根据报考岗位和单位计划数按照总成绩高低依次选岗。

由用人单位对聘用人员进行年底考核,考核结果报人社局备案,作为续聘、工资发放、奖励的依据。

本次聘用人员工资参照事业单位标准确定,养老、医疗、工伤和失业保险按照企业标准缴纳。

特别提醒:考生要24小时保持所留电话畅通,凡考生未在规定时间内按要求参加笔试、资格复审、面试、考察、体检、报到等情况的,均视为自动放弃应聘资格;资格审核贯穿招聘工作全程,在任何环节,发现考生不符合招聘条件,弄虚作假的,取消应聘资格,问题严重的要追究责任。

四、其它事项

在公开招聘过程中发现有违纪违规行为的,参照《事业单位公开招聘违纪违规行为处理规定》(人社部令第35号)处理。

本公告由招聘工作领导小组负责解释,未尽事宜由招聘工作领导小组研究决定。

咨询电话:0319-5689085(人社局)

0319-5807019(教育局)

监督电话:0319-5884234(纪检委)

附件:宁晋县2025年公开招聘幼儿教师岗位条件表.xlsx

             

                                                           宁晋县公开招聘工作领导小组办公室

                                                                   2025年10月21日

发布时间:2025-10-21 20:33:20    发布作者:文章管理员    浏览量:689